AI Design skills…I have questions

Legit question: When someone asks for “Design Experience with AI,” what are they actually asking for? Generative chat interfaces create the illusion of design contribution…

human communication for fun & profit

human communication for fun & profit

Legit question: When someone asks for “Design Experience with AI,” what are they actually asking for? Generative chat interfaces create the illusion of design contribution…

Whirlwind trip to New Orleans between Christmas and the New Year. French Quarter, Fireworks and Family. The texture, color and energy of New Orleans was…

Back in olden times, having an asylum outside your town was sign of local prosperity, and caring for the less fortunate was a badge of…

We begin at the end the trail of missed opportunities Over the past few months, I’ve been steadily improving my cardio fitness, and with these…

A kind introduction from the team at InfoBeans. I had a great time being part of the show, but wish I had hooked my mic…

Lead Engineer: Leland Rangel Carbonate was built from the ground up as a collaborative effort between Design and Engineering. It replaced a multitude of 3rd…

Design Lead: Troy Frost All of the in-home Health Evaluations are performed on an iPad using our own software. The user and business demands evolved…

Design Lead: Jay Kuruvilla Everybody’s day is different, and what can seem like a regular Tuesday for one person, is a life-altering tragedy for another.…

Design Lead: Me The tools for design are constantly improving, including Design Operations. Typically a RACI document does a great job of telling who is…

Design Lead: Yolanda Ladia We can’t book any appointments without having open appointment slots available, and this was REALLY a moving target because Providers changed…

Design Lead: Yolanda Ladia The Member Engagement Coordinators (MECs) called thousands of Members each day to book a home for a Health Evaluation. Booking an…

I am a frugal guy, much to the dismay of my kids. I have been using Harry’s razors because I like the design & the…

I recently started using the Flat UI Kit by Marc-Oliver, and really helps build good looking prototypes quickly. I needed to add a couple supporting fonts to a new install…

For a student to thrive they need the parents and the teachers working in unison. The single best tool to do this is a shared calendar.…
Everything comes down to communication. Arguments between two of my sons, presenting a sitemap to a client. These interactions are a struggle to reach some…

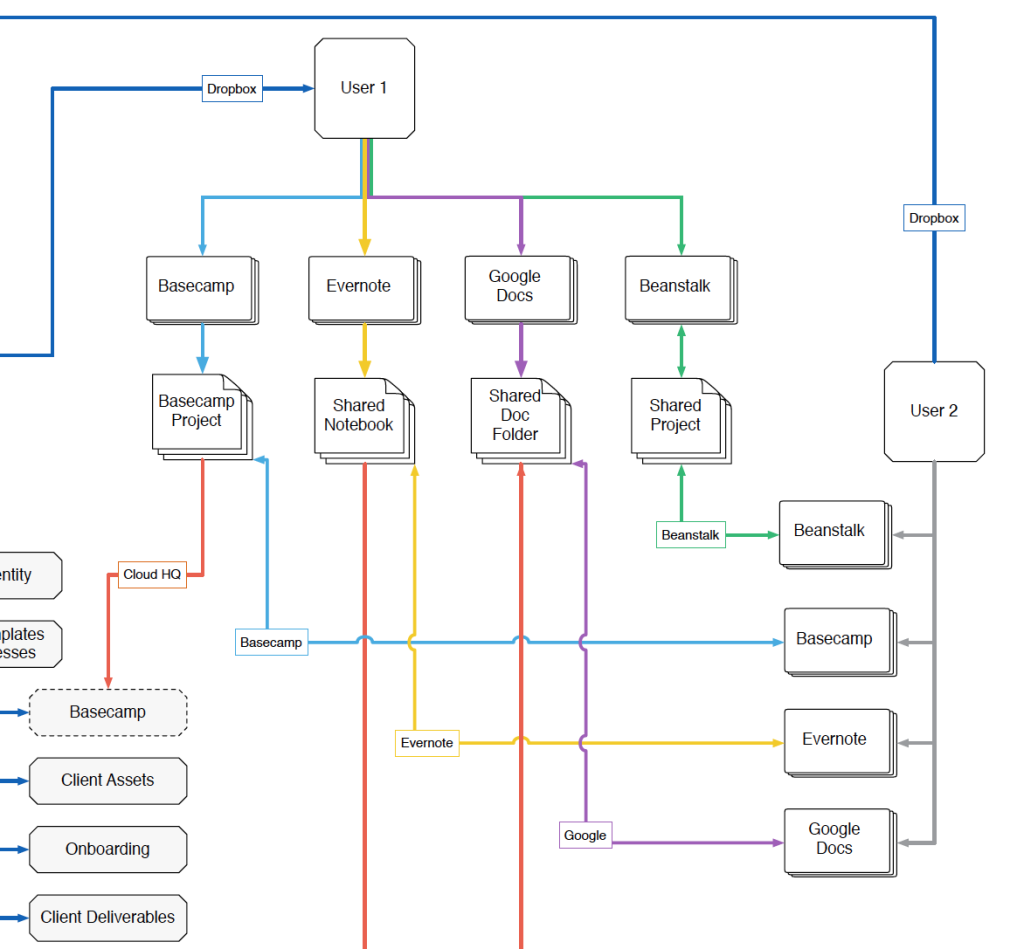
There are tons of tools that manage communication for design projects (Basecamp, Wrike, etc.). Developers have Github and such and even the visual designers have…